ACADCN数研慧通数据平台
首页
数据广场
投稿
登录
注册
搜索
当前位置:
首页
数据广场
正文
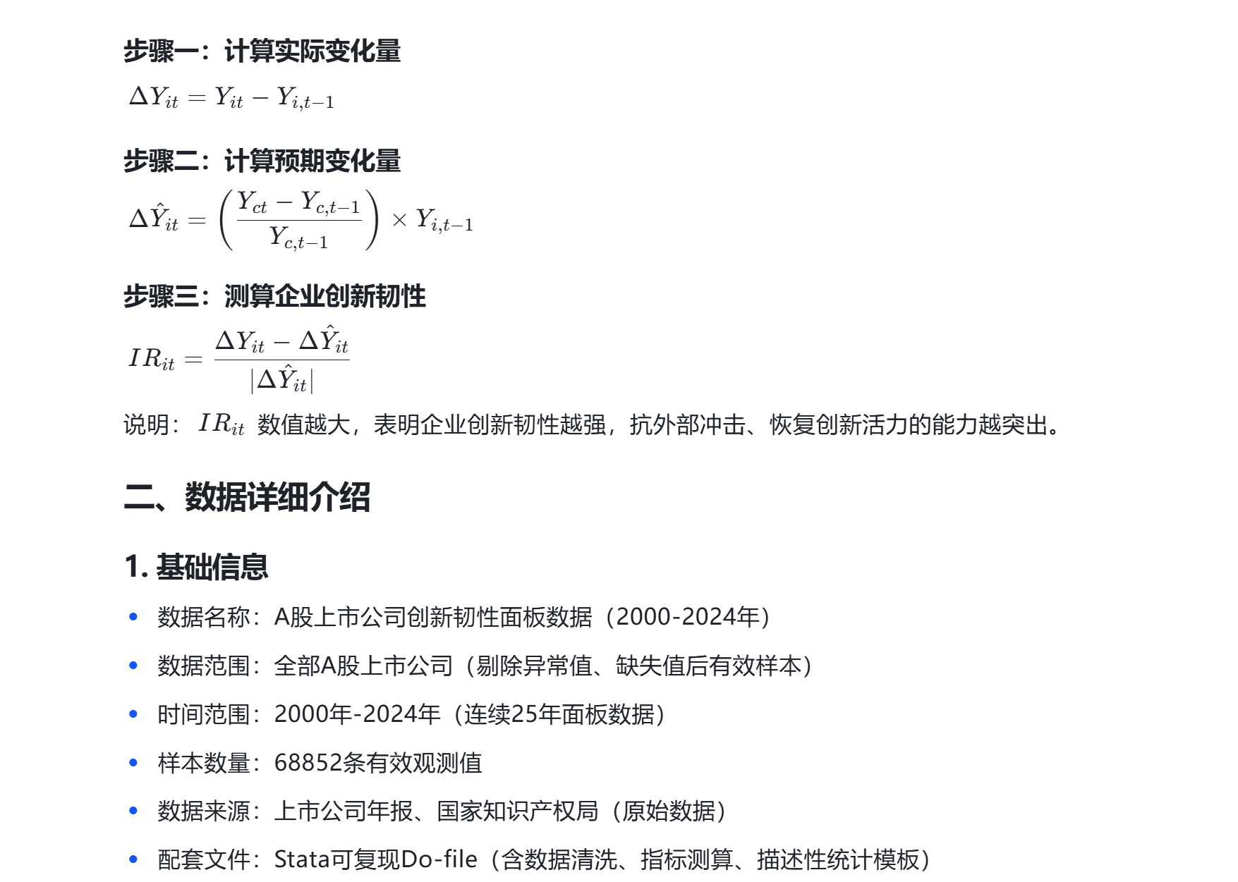
A股上市公司创新韧性面板数据(2000-2024年)及Stata可复现Do-file
Lydia
2026-02-06
190
0
资源下载
下载价格
22
元
立即购买
0
0
上市公司
区域创新
数字化转型
升级VIP
返回顶部
没有账号?
注册
忘记密码?
社交账号快速登录
已有账号?
登录
社交账号快速登录